*** Please read this notice about shipping charges and VAT if your delivery address is outside the U.K. ***
*** Please read this notice about US Customs charges if your address is in the USA. ***

Micron MT01b Transmit Module (from v1.3)

MT01b is a radio module which can be used to make a 7 channel DSM2 2.4GHz transmitter. It is compatible with all Micron and Deltang receivers and the range is suitable for indoor and small outdoor sites.

THIS DOCUMENT IS INCOMPLETE. The current firmware functionality mirrors the Deltang Tx2 for profiles 1, 3, 5, 6 and 7. Please contact Micron if you have any questions about usage.

Connections (top)

The module has 3 JST-SH connectors: a 10 pin for inputs, GND/0V and 3.3V regulated supply for analogue controls; a 6 pin for battery input and indicator LED; and a 3 pin for future serial input. All connectors have unused pins which are for future enhancements.

The JST-SH 6p, pin 3 can power an external LED which mirrors the on-board LED. The external LED needs a series resistor suitable for 3.3V - see one of the wiring diagrams below for an example LED connection. The on-board LED is turned off after 30 seconds.

6 pin power connector

The only usable pins with the current firmware release are 3, 5 & 6 (LED, 0V, Vin). Pin 6 should be connected to the battery via an on/off switch; there is a diode on the MT01b board to protect against reverse polarity. P9, P10 and Cal will be supported in a future firmware release.

10 pin signal connector

Pins 1 to 7 are the control inputs, either analogue or digital depending on the selected profile. The max analogue input voltage for full control range is 1.65V. Any unused analogue inputs should be connected to negative to avoid input noise affecting adjacent analogue channels.

Pin 8 is not used by the current firmware release. Pin 9 provides a regulated 3.3V output for use with analogue controls; a voltage divider should be used so that the analogue input voltage varies between 0V and 1.65V - i.e. a 10k ohm potentiometer should have a 10k ohm resistor in series.

Two types of 10 pin lead will be supplied:
OR

Profiles

MT01b profiles provide a collection of input types and are modelled on the Deltang Tx2. The current firmware version implementation supports only profiles 1, 5, 6 and 7; the other Deltang profiles will be added in a future firmware release.
Profile selection is made by:

  • short the 'Profile' pads, e.g. with needle nose tweezers
  • apply power to MT01b (JST-SH6p, pins 5 and 6)
  • the LED will flash the current profile twice
  • while the short is in place, the LED will scroll through the profile options (1, 5, 6)
  • remove the short to select a profile
  • switch off when the LED stays on

Seven profiles are available for compatibility with the Deltang Tx2. The initial release will support only profiles 1, 5, 6 and 7 (profile 3 from firmware v1.3). Unless specifically requested, MT01 is supplied set to Profile 1.



Control Pin
PROFILE 1
Trains
(Tx22/Tx24)

PROFILE 2
Conventional
(5ch)
TBD
PROFILE 3
Trains
(Tx23)
from v1.3
PROFILE 4
Conventional
(7ch)
TBD
PROFILE 5
Trains
(Tx20)

PROFILE 6
Trains
(Tx21)

PROFILE 7
Simple 7ch
(Tx27)

Pin1 Ch1 + Ch6 analogue Ch1 + Ch6 analogue Ch1 analogue Ch1 analogue Ch1 + Ch6 analogue Ch1 + Ch6 analogue Ch1 analogue
Pin2 Ch2 analogue Ch2 analogue Ch2 analogue Ch2 analogue Ch2 digital (mid/low) Ch2 digital (mid/low) Ch2 analogue
Pin3 Ch3 analogue Ch3 analogue Ch3 analogue Ch3 analogue Ch3 analogue Ch3 analogue Ch3 analogue
Pin4 Ch4 digital (mid/low) Ch4 analogue Inertia analogue Ch4 analogue Ch4 digital (mid/low) Ch4 digital (mid/low) Ch4 analogue
Pin5 Ch5 digital (high/low) + BIND Ch5 digital (high/low) + BIND Ch5 analogue + BIND Ch5 analogue + BIND/REVERSE Ch5 digital (high/low) + BIND Ch5 digital (high/low) + BIND Ch5 analogue + BIND
Pin6 Inertia
(or Ch4/5 analogue)
REVERSE Ch6 analogue Ch6 analogue - Inertia
(or Ch4/5 analogue)
Ch6 analogue
Pin7 Ch7 analogue TRIM Ch7 analogue Ch7 analogue + TRIM Ch7 analogue Ch7 analogue Ch7 analogue

To change the profile:

  1. connect the 2 'Profile' pads using needle nose tweezers
  2. apply power to MT01
  3. the LED will show a flash pattern corresponding to the configured profile number - e.g. 5-pause-repeat for profile 5
  4. the pattern will repeat once and then advance to the next; after 7 flashes, the pattern will return to 1
  5. when the flash pattern is showing the required profile number, remove the 'Profile' pads connection
  6. when the LED has stopped showing the flash pattern, remove power from MT01
    • the LED will either light solid or flicker if the selected profile has an inertia channel
  7. repeat steps 1, 2 and 3 then remove power to verify that the correct profile has been stored

Tx20 Circuit

Tx20 is a model train controller and requires profile 5.

Example Profile 7 Circuit

This example shows a variety of variable and switched controls using the all-analogue Profile 7 inputs.

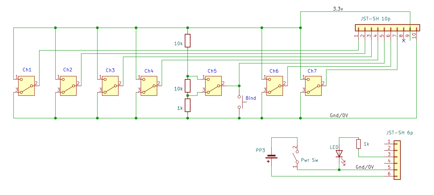
Tx27 Circuit

Tx27 provides 7 switched channels for model rail layout control when paired with a MR001 which has servo or LED outputs.


© Micron Radio Control